


【专业名称】
专业名称:智慧健康养老服务与管理
【入学要求招生对象】
高中毕业生及同等学力者
学历层次:大专
【修业年限】
标准学制三年,全日制
【职业面对】
本专业在培养具备老年社会工作、老年护理保健、老年服务管等方面的知识和技能的同时,着重培养与国际康复护理接轨的,能运用临床康复和临床护理技术实施功能促进的护理,使病人达到康复和重返社会的目的;能在各级医院、康复治疗中心等单位从事康复护理、护理管理、社区康复护理及卫生保健、心理护理等工作的中级应用型康复护理人才。
【培养目标与培养规格】
(一)培养目标
本专业培养德、智、体、美、劳全面发展,具有良好职业道德和人文素养,掌握老年服务与管理必备的机构管理、健康照护和康复保健等专业理论基础知识,具备对机构、社区及住宅老人进行生活及健康照护以及规划、建设和管理养老机构能力,从事老年服务与管理先进技术应用、实施以及现场管理工作的高素质技术技能人才。
(二)培养规格
1.素质
(1)具有较强的社会责任感和事业心。
(2)具有良好的思想品德和道德意识,能遵纪守法。
(3)具有良好的职业道德,具备诚信品质、敬业精神和责任意识。
(4)具有求实创新的科学精神、刻苦钻研的实干精神、团结协作的团队精神。
(5)具有良好的文化、身体和心理素质,具备良好公共人际关系的沟通处理能力。
(6)具有一定的利用哲学原理分析和解决问题的能力,法律意识较强。
(7)具有在养老护理、服务管理的一线,不畏艰苦,踏实肯干,有较强的业务能力。
(8)具有一定的体育知识和体育技能,身体健康,心理正常,能够与他人友好合作。
(9)具有较好的口头表达能力,具有一定的组织管理能力。
(10)能够利用所学专业知识正确收集、归纳、整理技术文件和报告。
2.知识
(1)具备大专毕业生应有的科学文化基础知识。
(2)熟知计算机操作系统、应用软件的安装、维护、使用方面的相关知识。
(3)掌握本专业必备的专业基础知识。
(4)掌握传统养生保健和现代康复治疗、养老服务的专业知识和技能,基本理论知识。
(5)掌握预防、保健、临床医学和心理、社会等方面的知识。
(6)掌握专业方向的相关知识,具有,具备宽阔的科技视野、强烈的求知欲望、事业心和创新意识。
3.能力
(1)培养学生预防、保健、临床医学和心理、社会等方面的知识能力,
(2)中医传统养生保健和现代康复治疗技术能力,
(3)养老服务的专业知识和技能能力,
(4)食疗、药膳知识能力。
(5)具有熟练运用导诊、分诊知识合理安排患者就诊的能力。
(6)具有正确应用安全转运相关知识和技巧进行老年患者的转运与交接工作的能力。
(7)具有熟练运用护理技术进行老年护理的能力。
(8)具有正确运用人文学科知识与人际沟通技巧进行老年心理护理与健康教育能力。
(9)具有应用计算机操作技术进行老年管理信息处理与文书书写的能力。
(10)具有运用档案收集及整理等知识进行社区居民健康档案的建立和管理的能力。
4.职业素养
(1)热爱老年护理工作,以老年人为本,全心全意为人民的健康服务。
(2)具有良好的职业道德和行为规范,遵纪守法,诚实守信。
(3)具有严谨、务实、认真的工作态度和作风。
(4)有良好的道德修养和法律意识,遵守医疗法律法规、护理常规和职业道德规范。
(5)具有团队协作精神,能团结、协调、配合团队成员,共同开展老年护理工作。
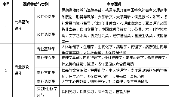
【课程设置】
本专业课程体系分为公共基础课程(公共必修、公共选修)、专业技能课程(专业基础、专业核心、专业选修)。
