
原标题:2023年西安市义务教育学校学区划分方案公布
根据今年西安市义务教育招生入学政策的要求,今天(6月21日),西安市各区县、开发区公布了2023年西安市义务教育学校学区划分方案。
快来看看您家孩子
应在哪所学校上学?
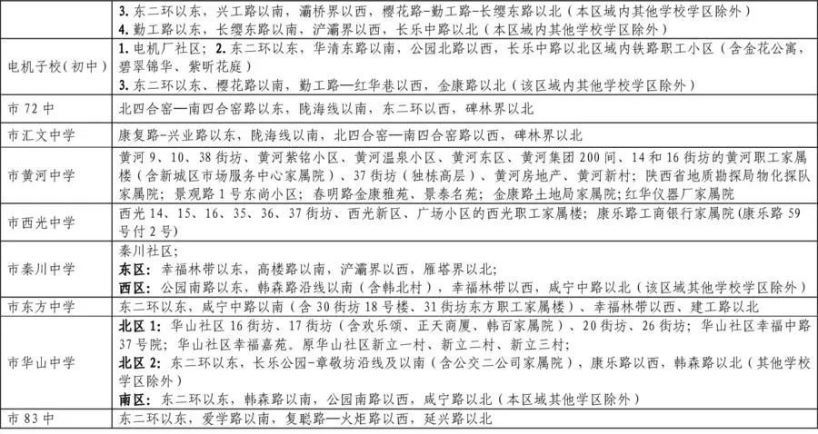
新城区2023年义务教育
学校学区划分方案





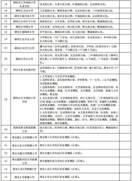
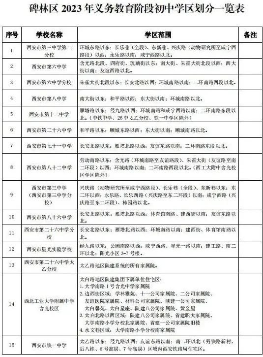
碑林区2023年义务教育
学校学区划分方案




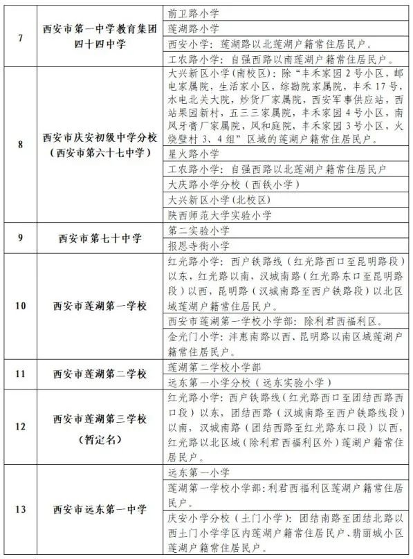
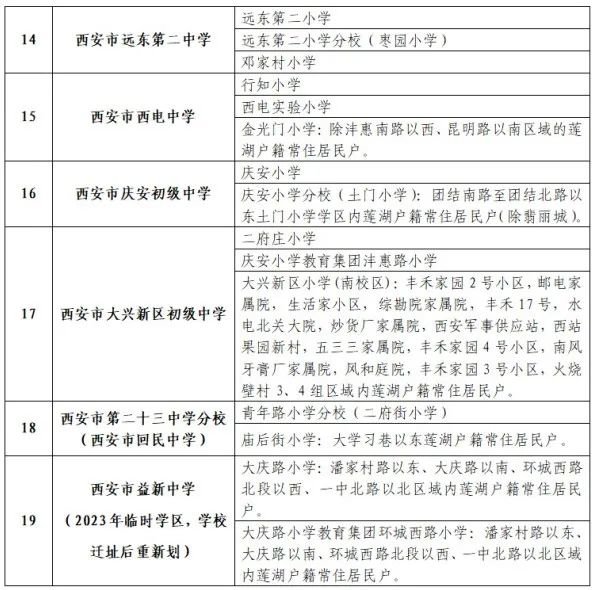
莲湖区2023年义务教育
学校学区划分方案













雁塔区2023年义务教育
学校学区划分方案

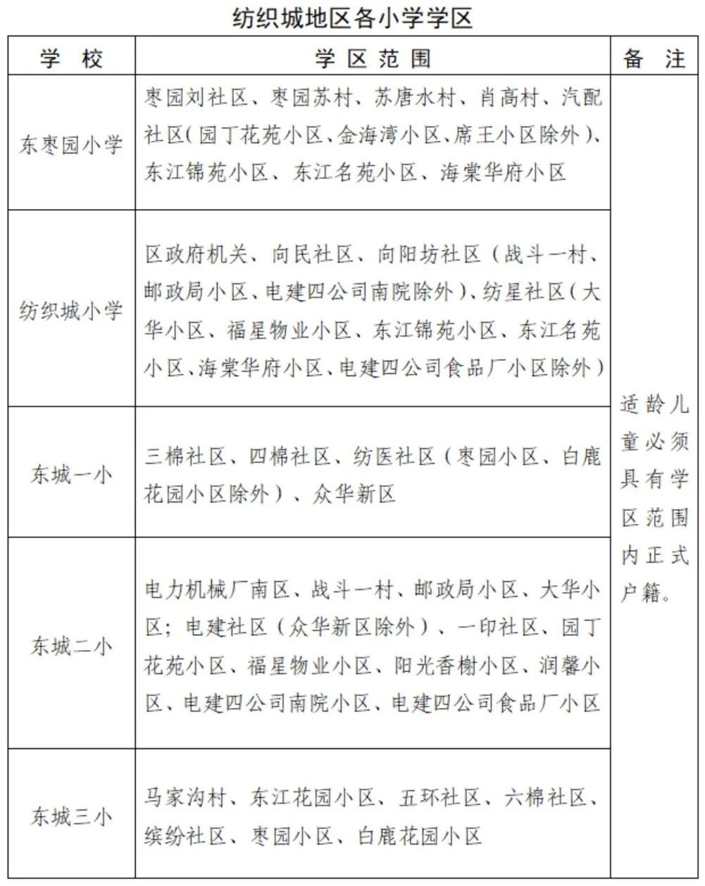
灞桥区2023年义务教育
学校学区划分方案








未央区2023年义务教育
学校学区划分方案





阎良区(航空基地)2023年义务教育
学校学区划分方案

临潼区2023年义务教育
学校学区划分方案


长安区2023年义务教育
学校学区划分方案


高陵区2023年义务教育
学校学区划分方案




鄠邑区2023年义务教育
学校学区划分方案

蓝田县2023年义务教育
学校学区划分方案














周至县2023年义务教育
学校学区划分方案









高新区2023年义务教育
学校学区划分方案

经开区2023年义务教育
学校学区划分方案







曲江新区2023年义务教育
学校学区划分方案

浐灞生态区2023年义务教育
学校学区划分方案


航天基地2023年义务教育
学校学区划分方案



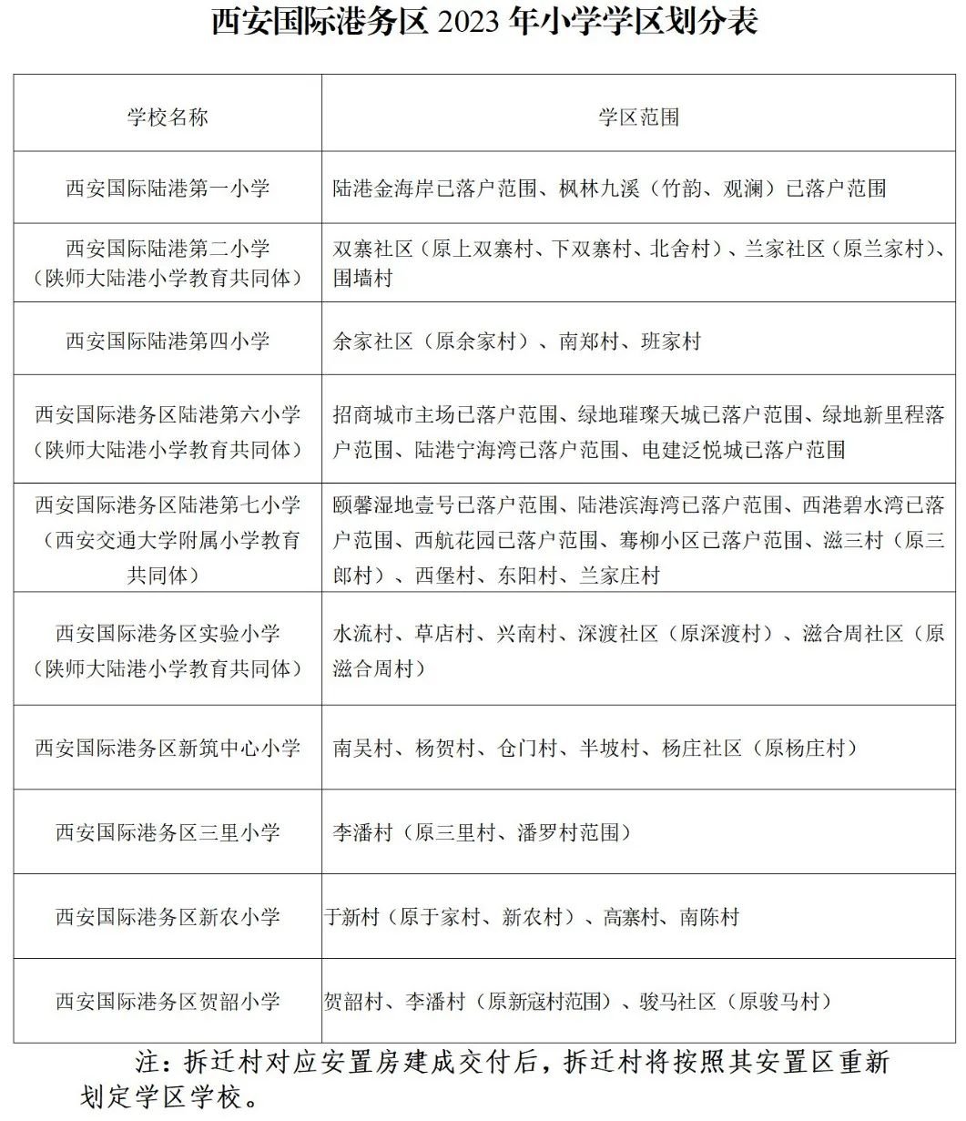
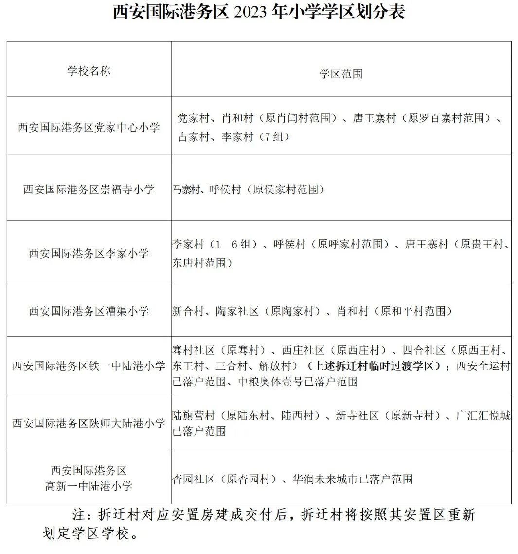
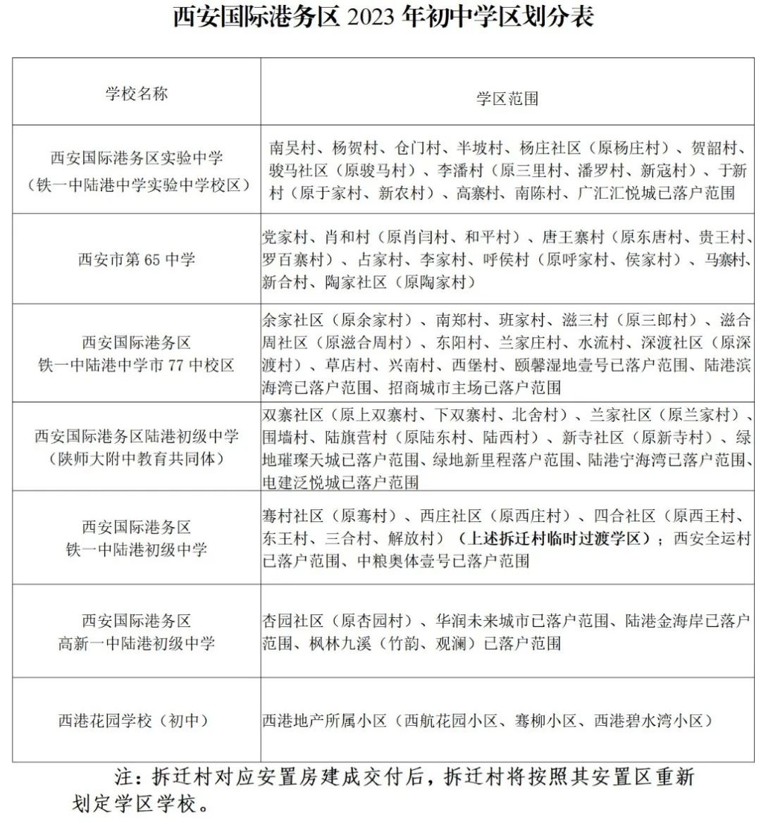
国际港务区2023年义务教育
学校学区划分方案



西咸新区2023年义务教育
学校学区划分方案
沣东新城
●小学●

●初中●

沣西新城
●小学●

●初中●

秦汉新城
●小学●

●初中●

空港新城
●小学●

●初中●

泾河新城
●小学●

●初中●

更多详细内容
可长按下图识别二维码查看

来源:西安市各区县、开发区网站丨编辑: 程渭丨校对:张立丨审核:李明真丨 转 载请注明出处