
原标题:全汇总!2024年西安市义务教育学校学区划分方案公布
根据今年西安市义务教育招生入学政策的要求,今天(6月25日),西安市各区县、开发区公布了2024年西安市义务教育学校学区划分方案。
快来看看您家孩子
应在哪所学校上学?
↓↓↓
新城区2024年义务教育
学校学区划分方案

碑林区2024年义务教育
学校学区划分方案




莲湖区2024年义务教育
学校学区划分方案



雁塔区2024年义务教育
学校学区划分方案

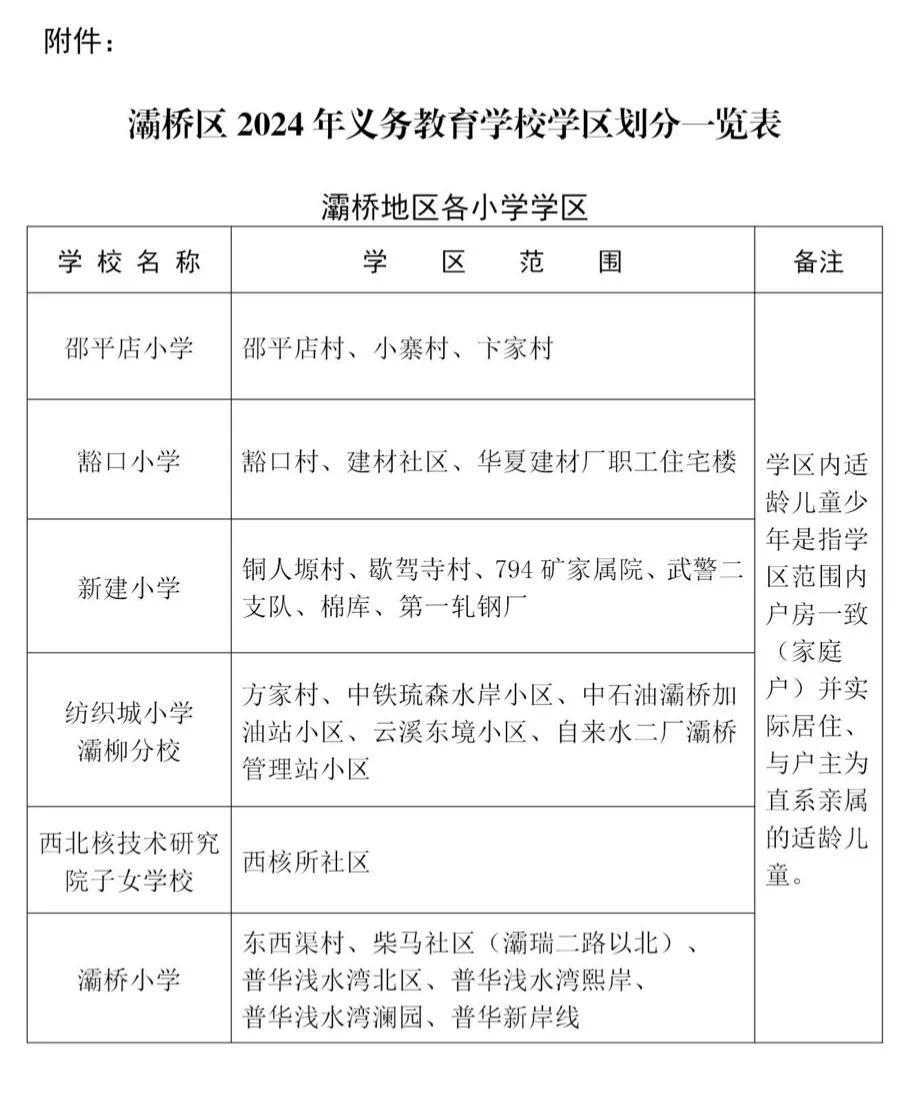
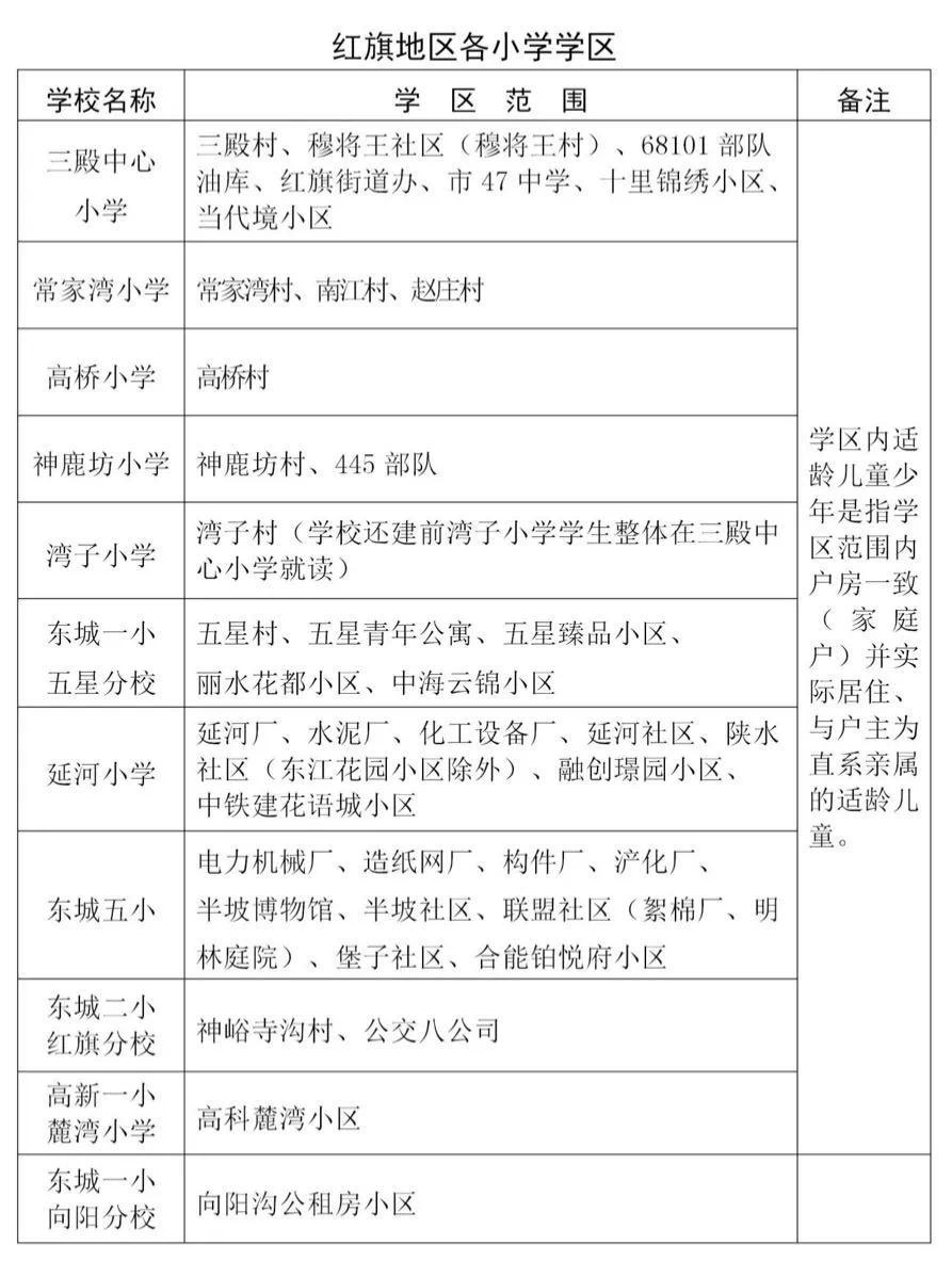
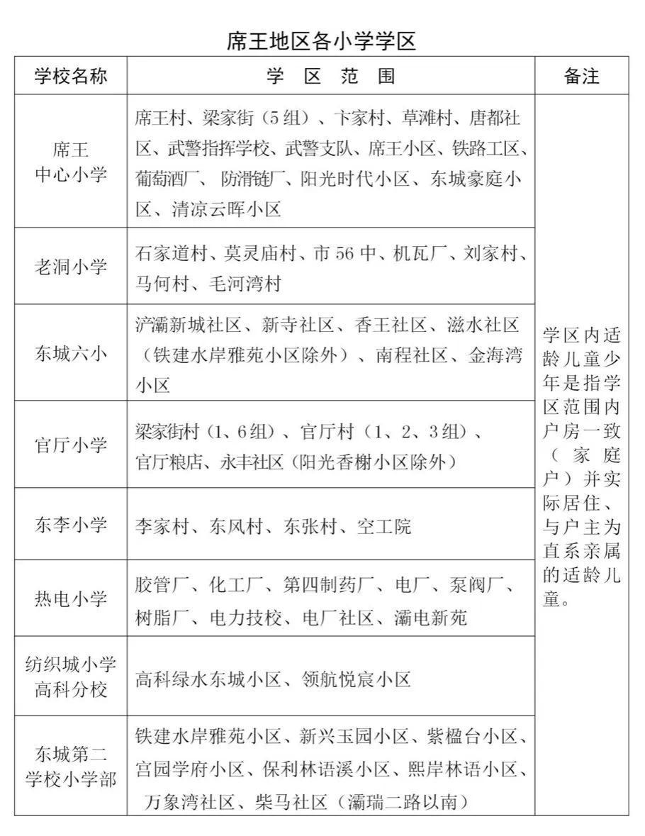
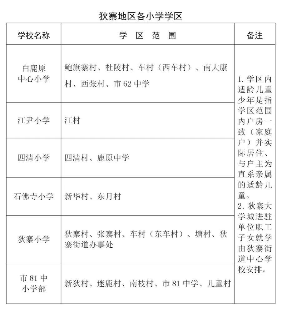
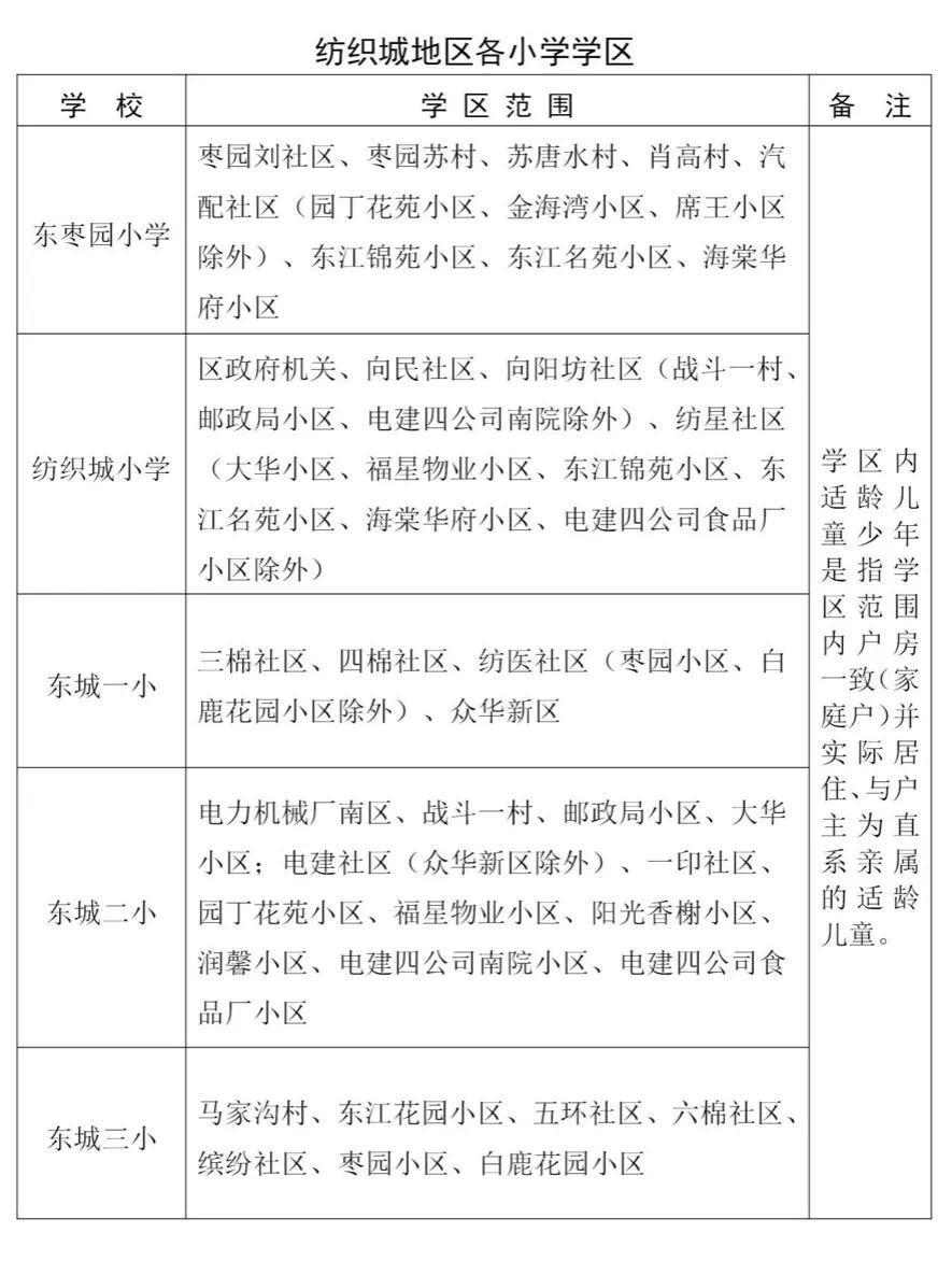
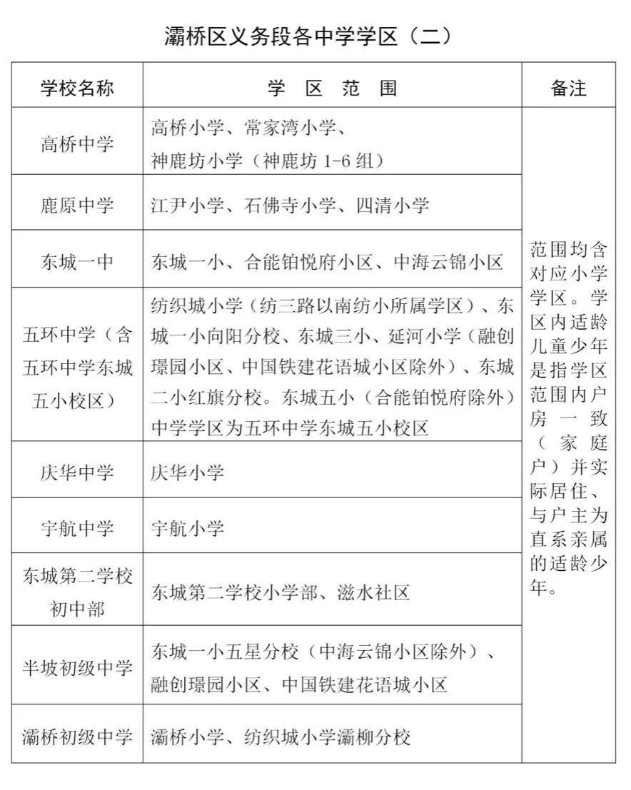
灞桥区2024年义务教育
学校学区划分方案








未央区2024年义务教育
学校学区划分方案

阎良区(航空基地)2024年义务教育学校学区划分方案
一、阎良区初中学区
序号 |
学校名称 |
学区(服务范围) |
备注 |
1 |
西飞二中 |
公园街以西、铁路以南、迎宾路以东城区内;航空一路(西飞五龙公司)以东、迎宾南路以西、人民路以南、蓝天路以北;铁路以南、人民西路以北、迎宾北路以西、西沃公司以东区域内。 |
学区内适龄儿童须具有辖区内家庭户籍。 |
2 |
六三〇中学 |
公园街以东、铁路以南;新兴街办万南村张大夫组。 |
|
3 |
阎良一中 |
振兴街道办辖区;新兴街道办滨河村;铁路以北凤凰路辖区。 |
|
4 |
北屯初中 |
北屯街道办辖区内。 |
|
5 |
武屯初中 |
武屯街办辖区内;新兴街办邰家村、井家村、屈家村、万南村(张大夫组除外)。 |
|
6 |
康桥初中 |
关山街办康桥各村(除刘家村);新兴街办咀子村、新牛村。 |
|
7 |
关山初中 |
关山街办关山各村(含刘家村)。 |
二、阎良区小学学区
序号 |
学校名称 |
学区(服务范围) |
备注 |
1 |
迎宾小学凤凰分校 |
铁路以北、关中环线以南凤凰街办辖区。 |
学区内适龄儿童须具有辖区内家庭户籍。 |
2 |
西飞四小荆山分校 |
关中环线以北凤凰街办辖区;昌平村。 |
|
3 |
西飞四小东校区 (新华小学) |
人民东路以南、研飞巷以东新华街办区域内(含农兴村、绳张村);人民东路以北、倚天路以东、倚中路以南、柳东路以西区域。 |
|
4 |
西飞二小分校 (第二实验小学) |
前进东路以北、铁路以南、丽登印象城(含)以东新华街办区域内;前进东路以南、倚中路以北、倚天路以东、环线以西区域;人民东路以北、倚中路以南、柳东路以东、环线(新兴路)以西区域。 |
|
5 |
实验小学 |
人民东路以北、前进东路以南、倚天路以西、公园街以东区域内;前进东路以北、铁路以南、东航花园小区(含)以西、胜利街以东区域内。 |
|
6 |
西飞一小 (含西校区) |
人民路以北、前进路以南、公园街以西、西沃公司以东区域内;前进路以北、铁路以南、胜利街以西、铁路货场以东区域内。 |
|
7 |
西飞二小 |
人民东路以南、试飞院以北、研飞巷以西、公园南街以东新华街办区域内。 |
|
8 |
西飞四小 |
人民路以南、西飞公司以北、公园南街以西、西飞铁路专线以东区域内。 |
|
9 |
迎宾小学 |
人民西路以南、西飞铁路专线以西、迎宾路以东凤凰街办区域内(含安芦、南孙、三合、三贤村);人民西路以南、蓝天路以北、迎宾路以西、西飞五龙公司以东、蓝天雅苑小区(含)以东区域内。 |
|
10 |
西飞一小分校 (聚宝小学) |
铁路以南、西飞五龙公司以西、西沃公司以西振兴街办辖区。 |
学区内适龄儿童必须具有辖区内家庭户籍。 |
11 |
振兴中心小学 |
铁路以北振兴街办辖区内。 |
|
12 |
新兴中心小学 |
人民东路以南新兴街办辖区内;环线北、新兴路以东新兴街办辖区内。 |
|
13 |
北屯中心小学 |
北屯街办辖区内。 |
|
14 |
武屯中心小学 |
武屯广阳村、西相村、房村及栎阳村新义组、花刘组、汤家组、西党组、东党组、南丁组、古屯组、车门丁组 |
|
15 |
武屯红丰小学 |
武屯街办宏丰村、东孙村、三合村及仁官村。 |
|
16 |
武屯三义小学 |
武屯街办新庄村、沟王村、杨居村及老寨村。 |
|
17 |
武屯御宝小学 |
武屯街办御东村、御宝村及栎阳村孝刘组、任南组、任北组。 |
|
18 |
关山中心小学 |
关山街办关山村、苏赵村(不含仁和组)、南房村官刘东西两组。 |
|
19 |
关山永丰小学 |
关山街办东兴村、光明村、长山村、苏赵村仁和组、永丰社区。 |
|
20 |
关山南房小学 |
关山街办老王村、孙家村、南房村(不含官刘东西两组)、北马村。 |
|
21 |
关山四维小学 |
关山街办代家村、界坊村、付马村。 |
|
22 |
关山康桥小学 |
关山街办康桥村、樊家村、东丁村、康村村。 |
|
23 |
关山粟邑小学 |
关山街办粟邑村、南冯村、北冯村、新马村、刘家村(不含和平组)。 |
|
24 |
关山南樊小学 |
关山街办南樊村、北樊村、水寨村、 新义村、刘家村和平组。 |
|
注:以上各学校学区范围是基本描述,若个别区域内入学学生数超过学校学位供给数,由阎良区教育局根据实际情况统筹安排。 |
|||
三、航空基地小学、初中学区
序号 |
学校名称 |
学区(服务范围) |
备注 |
1 |
航空基地一小 |
航空基地一期北至蓝天一路、南至蓝天三路、东至迎宾大道、西至航空七路规划范围内。 |
学区内所有适龄儿童必须具有辖区内家庭户籍。 |
2 |
航空基地二小 |
航空基地一期北至翠林路、南至蓝天一路、东至迎宾大道、西至航空七路规划范围内(不含蓝天雅苑及以东区域)。 |
|
3 |
航空基地一中 |
航空基地一期北至翠林路、南至蓝天三路、东至迎宾大道、西至航空七路规划范围内(不含蓝天雅苑及以东区域)。 |
|
注:以上各学校学区范围是基本描述,若个别区域内入学学生数超过学校学位供给数,由航空基地学校管理服务中心根据实际情况统筹安排。 |
|||
临潼区2024年义务教育
学校学区划分方案







长安区2024年义务教育
学校学区划分方案

高陵区2024年义务教育
学校学区划分方案




鄠邑区2024年义务教育
学校学区划分方案




蓝田县2024年义务教育
学校学区划分方案














周至县2024年义务教育
学校学区划分方案






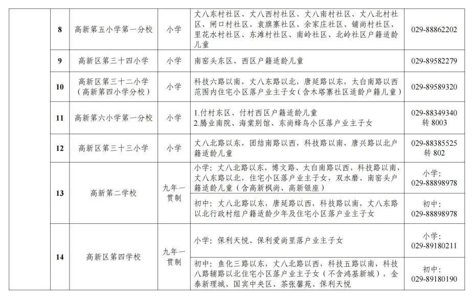
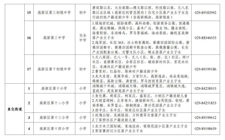
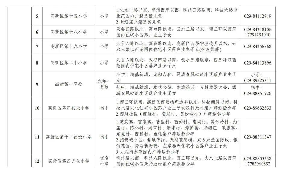
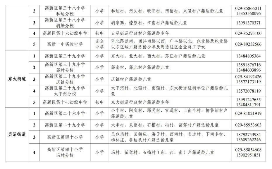
高新区2024年义务教育
学校学区划分方案










经开区2024年义务教育
学校学区划分方案

曲江新区2024年义务教育
学校学区划分方案
西安曲江新区2024年义务段学校
学区划分一览表
| 学校名称 | 学区范围 | |
| 西安市曲江第一小学 | 翠华路以东,小寨东路、西影路以南,新开门北路以西,雁南一路、芙蓉西路(雁南一路至芙蓉南路段)、芙蓉南路以北,曲江新区范围内商建住宅小区。(雁塔区大雁塔小学、红星小学、西影路小学学区除外) | |
| 西安市曲江南湖小学 | 雁塔南路以东,雁南一路、芙蓉西路(雁南一路至芙蓉南路段)、芙蓉南路(芙蓉西路至曲江池西路段)、曲江池北路(曲江池西路至曲江池东路段)以南,曲江池西路(芙蓉南路至曲江池北路段)、曲江池东路(曲江池北路至曲江池南路段)、竹里巷以西,南三环(雁塔南路至竹里巷段)、曲江池南路(竹里巷至曲江池东路段)以北,曲江新区范围内商建住宅小区。(雁塔区大雁塔小学雁南分校学区除外) | |
| 西安市曲江第二小学 | 芙蓉东路、新开门北路以东,重阳路、雁翔路(重阳路至黄渠头一路段)、黄渠头一路以南,登高路(黄渠头一路至南三环段)以西,寒窑路(芙蓉东路至南三环段)、南三环(寒窑路至登高路段)以北,曲江新区范围内商建住宅小区及新开门小区、黄渠头小区。(万科金域曲江北区除外) | |
| 西安市曲江第三小学 | 公田一路以东,南三环、春临四路(公田五路至公田六路段)以南,公田五路(南三环至春临四路段)、公田六路(春临四路至航天大道段)以西,曲江新区南界以北,曲江新区范围内商建住宅小区及裴家埪小区。(万科城市之光南北区、中海凯旋门除外) | |
| 西安市曲江第四小学(西安市曲江南湖小学教育集团成员校) | 公田五路以东,南三环以南,包茂高速以西,春临四路以北,曲江新区范围内商建住宅小区。 | |
| 西安市曲江第五小学(西安市曲江第一小学教育集团成员校) | 竹里巷、曲江池南路(竹里巷至曲江池东路段)、曲江池东路(曲江池南路至曲江池北路段)、曲江池北路(曲江池东路至曲江池西路段)、曲江池西路(曲江池北路至芙蓉南路段)以东,芙蓉南路、新开门北路(芙蓉南路至芙蓉东路段)、芙蓉东路(新开门北路至寒窑路段)、寒窑路(芙蓉东路至南三环段)以南,南三环(竹里巷至寒窑路段)以北,曲江新区范围内商建住宅小区及万科金域曲江北区。 | |
| 西安市曲江第六小学(西安市曲江第二小学教育集团成员校) | 包茂高速以东,南三环以南,长鸣路以西,紫云路、杜邑路、登高路(杜邑路至踏青路段)、踏青路(登高路至长鸣路段)以北,曲江新区范围内商建住宅小区。 | |
| 西安市曲江第七小学(西安市曲江第二小学教育集团成员校) | 登高路以东,黄渠头二路以南,长鸣路以西,南三环以北,曲江新区范围内商建住宅小区。 | |
| 西安市曲江第八小学(西安市曲江南湖小学教育集团成员校) | 北池头小区、锅检所小区。 | |
| 西安市曲江第九小学(西安市曲江第一小学教育集团成员校) | 东曲江池小区、西曲江池小区。 | |
| 西安市曲江第十小学(西安市曲江第一小学教育集团成员校) | 岳家寨小区、孟村小区、曲江春馨苑、曲江中和府、翠薇园、荣家寨、陆家寨、明珠汇博林、绿地曲江名城。 | |
| 西安市曲江第十二小学(西安市曲江第二小学教育集团成员校) | 余王𡎚小区、缪家寨小区。 | |
| 西安市曲江第十三小学(西安市曲江第三小学教育集团成员校) | 春临小区、羊头镇小区、五典坡村。 | |
| 西安市曲江第十四小学(西安市曲江第三小学教育集团成员校) | 金滹沱小区、曲江水厂家属楼、黑河家属院。 | |
| 西安市曲江第十五小学(西安市曲江南湖小学教育集团成员校) | 东、西三爻村,东、西三爻堡及所属土地的新建小区。 | |
| 西安市曲江第十六小学(西安市曲江南湖小学教育集团成员校) | 长安南路、翠华路以东,天坛路(长安南路至翠华路段)、雁南一路以南,雁塔南路以西,南三环以北,曲江新区范围内商建住宅小区。(雁塔区大雁塔小学雁南分校学区除外) | |
| 西安市曲江第一学校小学部 | 包茂高速以东,紫云路、杜邑路、登高路(杜邑路至踏青路段)、踏青路(登高路至长鸣路段)以南,长鸣路以西,杜陵西路以北,曲江新区范围内商建住宅小区。 | |
| 西安市曲江第二学校小学部(原曲江金辉小学) | 金辉世界城小区、万科城市之光南北区、中海凯旋门小区。 | |
| 西安市曲江第一中学 | 长安南路、翠华路以东,天坛路(长安南路至翠华路段)、小寨东路、西影路以南,新开门北路(西影路至曲江路段)、曲江路(新开门北路至南三环段)以西,南三环(长安南路至文盛路段)、文盛路、雁南五路(文盛路至柳衙巷段)、柳衙巷、南三环(柳衙巷至曲江路段)以北,曲江新区范围内商建住宅小区。(西安市第九十九中学、陕西师范大学附属中学、西安市第八十五中学、西安市育才中学、西安市第四十五中学学区除外) | |
| 西安市曲江第二中学 | 公田一路以东,南三环以南,包茂高速以西,曲江新区南界以北,曲江新区范围内商建住宅小区。 | |
| 西安市曲江第三中学(西安市曲江第二中学教育集团成员校) | 曲江街办辖区内原村庄、安置小区及驻地单位。(西安市第九十九中学、西安市第四十五中学学区除外) | |
| 西安市曲江第一学校中学部 | 包茂高速以东,南三环以南,长鸣路以西,杜陵西路以北,曲江新区范围内商建住宅小区。(西安市民政曲江小区除外) | |
| 西安市曲江第三初级中学 | 曲江路(南三环至新开门北路段)、新开门北路(曲江路至上巳路段)以东,上巳路、雁翔路(上巳路至黄渠头一路段)、黄渠头一路(雁翔路至登高路段)、登高路(黄渠头一路至黄渠头二路段)、黄渠头二路(登高路至长鸣路段)以南,长鸣路以西,南三环以北,曲江新区范围内商建住宅小区。(西安市第四十五中学学区除外) | |
| 西安市曲江第二学校中学部 | 雁塔南路(金滹沱二路至南三环段)、南三环(雁塔南路至文盛路段)、文盛路以东,雁南五路(文盛路至柳衙巷段)、南三环(柳衙巷至芙蓉西路段)以南,柳衙巷、公田一路以西,金滹沱二路以北,曲江新区范围内商建住宅小区。(西安市第九十九中学学区除外) | |
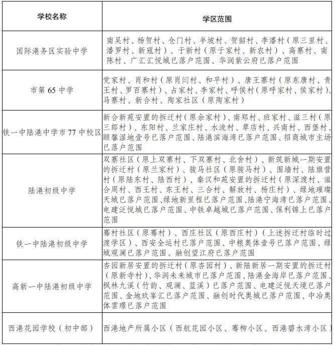
西安浐灞国际港(浐灞片区)
2024年义务教育
学校学区划分方案
小学段




初中段

西安浐灞国际港(港务片区)
2024年义务教育
学校学区划分方案
小学段


注:拆迁村对应安置房建成交付后,拆迁村将按照其安置区重新划定学区学校。
初中段

注:拆迁村对应安置房建成交付后,拆迁村将按照其安置区重新划定学区学校。
航天基地2024年义务教育
学校学区划分方案
2024年航天基地中学学区划分一览表
学校名称 |
学区范围 (以适龄少年户籍为准) |
西安市航天城第一中学 |
(1)东至航天东路—飞天路—神舟大道线,南至东长安街,西至神舟三路,北至航天大道区域;户籍在公安航天分局且户籍住址在学区范围内。 (2)韩家湾村、西北村、二府井村、大府井村、简王井村、南伍村、新和村、新寨子村、旧寨子村、栲栳村、高望堆村、蕉村A、北里王村户籍适龄少年。 |
西安市航天城第二中学 |
(1)东至西康高速,南至生态路,西至少陵路,北至东长安街区域;户籍在公安航天分局且户籍住址在学区范围内。 (2)四府井村、朱坡村、西曹村、小井村、中兆村、兆寨村、蕉村B、羊村、皇子坡村、西兆余村户籍适龄少年。 |
西安市航天城第三初级中学 |
(1)东至公田二路南段—航天大道—神舟三路线,南至东长安街,西至北长安街,北至航天北路区域;户籍在公安航天分局且户籍住址在学区范围内。(含曲江千林郡、西延澜山) (2)东韦村、夏殿村户籍适龄少年。 |
西安航天城 第十学校 (初中部) |
宜家长安小区、东兆余村户籍适龄少年。 |
说明:
1.航天翼城、卡布奇诺观澜、曲江观山悦、宜家长安、四府井村、东兆余村户籍适龄少年亦可在航天城第一中学报名;
2.领秀长安、聚福苑、东韦村户籍适龄少年亦可在航天城第二中学报名;
3.富力城北区、山水岭秀、天赐颐府户籍适龄少年亦可在航天城第三初级中学报名。
2024年航天基地小学学区划分一览表
学校名称 |
学区范围 (以适龄少年户籍为准) |
西安航天城 第一小学 (东校区) |
东至航天东路,南至飞天路,西至神舟大道,北至航天大道区域,户籍在公安航天分局且户籍住址在学区范围内。 |
西安航天城 第二小学 |
(1)东至西康高速,南至少陵路—生态路线,西至航新路—航天南路—神舟大道线,北至东长安街,户籍在公安航天分局且户籍住址在学区范围内。 (2)西北村、新寨子、旧寨子、栲栳村、朱坡、大府井村、简王井村、南伍村、西曹村、中兆村、兆寨村及羊村户籍适龄儿童。 |
西安航天城 第三小学 |
东至神舟三路,南至航天南路,西至规三路—神舟二路—东长安街—航天西路线,北至航天大道区域,户籍在公安航天分局且户籍住址在学区范围内。(含航天逸居、聚福苑小区) |
西安航天城 第四小学 |
(1)东至神舟大道,南至航天南路,西至神舟三路,北至航天大道区域,户籍在公安航天分局且户籍住址在学区范围内。 (2)高望堆村、蕉村、二府井村、小井村、韩家湾村、东兆余村、宜家长安小区户籍适龄儿童。 |
西安航天城 第六小学 |
(1)东至公田二路南段,南至航天大道,西至航天西路,北至航天北路区域,户籍在公安航天分局且户籍住址在学区范围内。(含曲江千林郡、西延澜山) (2)夏殿村户籍适龄儿童。 |
西安航天城 第七小学 |
(1)东至航新路,南至少陵路,西至神舟一路,北至航天中路—航天西路—东长安街—神舟二路—航天南路线区域,户籍在公安航天分局且户籍住址在学区范围内。 (2)四府井村、皇子坡村、北里王村、新和村户籍适龄儿童。 |
实验小学 |
(1)东至航天西路,南至少陵路—神舟一路—东长安街线,西至北长安街,北至航天北路区域,户籍在公安航天分局且户籍住址在学区范围内。 (2)东韦村户籍适龄儿童。 |
说明:
1.富力城南北区、山水岭秀、天赐颐府、航都绿洲、科为城墅户籍适龄儿童亦可在航天城第六小学报名;
2.曲江观山悦、曲江澜山、云玺华府户籍适龄儿童亦可在航天城第三小学报名。
3.四府井村适龄儿童亦可在航天城第二小学报名。
西咸新区2024年义务教育
学校学区划分方案
沣东新城

沣西新城

秦汉新城

空港新城

泾河新城
