
原标题:西安市人民政府办公厅最新通知
8月5日
西安市人民政府网站发布
西安市人民政府办公厅关于印发进一步优化政务服务提升行政效能
推动“高效办成一件事”实施方案的通知
↓↓↓
点击图片查看原文↓

西安市进一步优化政务服务提升行政效能推动“高效办成一件事”实施方案
为深入落实国家和我省“高效办成一件事”工作部署,建立政务服务效能提升常态化工作机制,加快构建泛在可及、智慧便捷、公平普惠的高效政务服务体系,推动企业和个人两个全生命周期重要阶段“高效办成一件事”重点事项落地见效,进一步增强企业群众办事满意度、获得感,结合我市实际,制定以下实施方案。
一、总体要求
以习近平新时代中国特色社会主义思想为指导,全面贯彻落实党的二十大和二十届二中、三中全会精神,认真落实习近平总书记来陕考察重要讲话重要指示精神,聚焦全面深化改革加速政府职能转变提升行政效能,从企业和群众视角出发,健全“高效办成一件事”重点事项清单管理机制和常态化推进机制,通过改革引领和数字赋能双轮驱动,推动政务服务线上线下融合发展,实现办事方式多元化、办事流程最优化、办事材料最简化、办事成本最小化,最大限度利企便民,激发经济社会发展内生动力。
2024年,健全“高效办成一件事”重点事项清单管理机制和常态化推进机制,高质量实施国家和我省确定的“高效办成一件事”重点事项改革任务,创新实施我市10项“高效办成一件事”重点事项。2025年—2026年,围绕利企便民政务服务场景应用,每年实现一批高频、面广的“一件事”高效办成。到2027年,企业和个人两个全生命周期重要阶段“高效办成一件事”重点事项落地见效,泛在可及、智慧便捷、公平普惠的高效政务服务体系基本形成,企业和群众办事满意度、获得感大幅提升。
二、主要任务
★ |
(一)加强渠道建设,推进政务服务线上线下融合 |
1.推进线下办事“只进一门”。深化相对集中行政许可权改革,除法律法规另有规定、场地限制等特殊情形外,原则上政务服务事项均应纳入政务服务中心集中办理且实质运行,实现“应进必进”。将部门单设的政务服务窗口整合并入本级政务服务中心,对暂未整合或确不具备整合条件的纳入一体化管理,按统一要求提供规范服务。科学合理设置综合服务窗口及“高效办成一件事”综合窗口、绿色通道、“办不成事”反映窗口和政策咨询导办等专业服务窗口,满足企业群众多元化服务需求。2024年底前,综合服务窗口及各类专业服务窗口按要求设置到位,提供规范化服务。(牵头单位:市行政审批局;责任单位:市级各相关单位,各区县政府、西咸新区管委会、各开发区管委会)
2.推动线上办事“一网通办”。强化一体化政务服务平台总入口、总枢纽、总支撑作用,各级各部门已设置的线上申办和受理端口要统一迁移至一体化政务服务平台统一受理端,推进政务服务领域信息系统互联互通和协同联动;除法律法规另有规定或涉及国家秘密等外,政务服务事项全部纳入一体化政务服务平台事项库统一管理;鼓励有条件的区县(开发区)在市级统一规划下,结合基层需求和场景进行创新应用开发,支持将成功案例和成熟管用的经验做法在全市推广应用。推进市级部门和区县(开发区)将自建政务服务信息系统清理迁移,纳入全市一体化政务服务平台进行统一管理运营,2024年、2025年、2026年政务服务信息系统整合率分别达到70%、90%、100%,实现服务模式由“离散式”向全市一体化转变。(牵头单位:市行政审批局;责任单位:市数据局等市级相关单位,各区县政府、西咸新区管委会、各开发区管委会)
3.加强基层便民“多点服务”。坚持政务服务向街道(镇)、社区(村)延伸,推进更多群众经常办理且基层能有效承接的政务服务事项以委托受理、授权办理、帮办代办等方式下沉至基层便民服务中心(站)办理。以“工业(产业)园区全覆盖、商圈楼宇有服务、银行邮政有合作”为原则,打造一批特色鲜明的政务服务驿站,多维度为企业群众提供政务服务。积极探索利用集成式自助终端提供“24小时不打烊”服务,推动政务服务向群众身边延伸。2024年底前,政务外网在市、区县(开发区)、街道(镇)、社区(村)部署覆盖率达到100%;全市新建32个政务服务驿站,基本实现企业办事不出园区,群众办事实现“身边事、身边办”。(牵头单位:市行政审批局;责任单位:市民政局、市数据局等市级相关单位,各区县政府、西咸新区管委会、各开发区管委会)
4.创新“远程虚拟窗口”服务模式。探索将数字技术应用于窗口服务,推动各级政务服务场所按需开设远程虚拟窗口,运用远程身份核验、音视频交互、屏幕共享等技术,打破行政区域和层级限制,企业群众在就近政务服务窗口或政务服务终端设备即可获得与属地窗口同质同效办事服务。(牵头单位:市行政审批局;责任单位:市数据局等市级相关单位,各区县政府、西咸新区管委会、各开发区管委会)
★ |
(二)深化模式创新,提升政务服务便利体验 |
5.推进关联事项集成办。围绕企业和个人两个全生命周期重要阶段,聚焦解决提交材料多、反复跑等问题,重点梳理需跨部门、跨层级办理的高频政务服务事项,理清串并联审批关系、重构办理流程、优化前后置环节,推动申请表单多表合一,通过数据自动调用、数据自动获取实现线上一网申请、材料一次提交。明确每个“一件事”的牵头部门和责任部门及各自职责,强化线上线下联动,开展并联审批、联合评审、联合验收等,大幅压减办理时长和办事成本。在确保国家和我省部署的“高效办成一件事”重点事项落实落地的基础上,结合西安实际,接续推出一批高频、面广的“一件事”主题服务场景,有效覆盖企业和个人两个全生命周期重要阶段,大幅提升政务服务效能。(牵头单位:市政府办公厅;责任单位:市行政审批局、市数据局等市级相关单位,各区县政府、西咸新区管委会、各开发区管委会)
6.推进容缺事项承诺办。推行“告知承诺+容缺受理”审批模式,实行告知承诺事项清单管理,明确具体内容、要求以及违反承诺应承担的法律责任,细化办事承诺方式和承诺事项监管细则。加强审批、监管、执法、信用等工作协同,完善差异化告知承诺事后核查和风险防范机制,对风险可控、纠错成本低且能够通过事中事后监管有效防范风险的政务服务事项,采用申请材料后补或免交、实质审查后置或豁免等方式,签订告知承诺书。完善市一体化政务服务平台与“互联网+监管”平台、信用中国(西安)平台的信息反馈机制,推动审批信息和监管、信用信息的及时共享,提升审批监管信用工作的整体性、连续性和协调性。(牵头单位:市行政审批局;责任单位:市市场监管局、市司法局、市工信局、市数据局等市级相关单位,各区县政府、西咸新区管委会、各开发区管委会)
7.推进异地事项跨域办。强化与副省级城市、省会城市、“一带一路”沿线城市、关中平原城市群、省内城市等的政务服务协同合作,聚焦企业跨区域经营和群众异地办事需求,推出更多企业群众关注度高、办件量大的通办事项。加强收件、办理两地协同联动,按照全程网办、异地代收代办、多地联办等业务模式,为企业群众提供办事服务,做到就近办、异地办。优化全市通办系统功能,扩大政务服务全市通办范围。2025年底前,推动市、区县(开发区)政务服务中心进驻事项实现全市通办;依托全国一体化在线政务服务平台跨省通办业务支撑系统,推动数据跨域共享、系统无缝衔接,实现异地事项一站式网上办理。(牵头单位:市行政审批局;责任单位:市级各相关单位,各区县政府、西咸新区管委会、各开发区管委会)
8.推进政策服务免申办。行政给付、资金补贴扶持、税收优惠等政策制定出台时,明确政策申报条件、程序、材料及适用规则,并统一在“西安政策通”平台集中发布,实施清单化动态管理。2024年底前,推进“西安政策通”平台与“秦务员”“陕企通”平台政策服务数据共享,加强“政策库”和“企业库”建设,丰富拓展惠企政策信息网站提示、短信提醒等多渠道信息推送手段,实现惠企政策精准直达。2025年底前,按照“线上平台能申报、最大限度减材料、推动实现免申报”原则,提升政策在线办理和“免申即享”覆盖率;对法律法规明确要求依申请办理的,应自动生成申请表、自动填写相关信息,方便企业群众一次申报、快速办理。(牵头单位:市行政审批局、市工信局;责任单位:市发改委、市财政局、市科技局、市数据局等市级相关单位,各区县政府、西咸新区管委会、各开发区管委会)
9.优化企业和个人专属空间。聚焦企业和个人全生命周期,按照全链条服务、全流程电子化的目标,优化提升“一企一档”“一人一档”空间功能。根据“一企一档”“一人一档”数据规范,确保电子证照等信息的完整、准确、安全,丰富拓展“一企一档、一人一档”内容及场景应用,提供智能化、个性化、精准化服务。(牵头单位:市数据局、市行政审批局;责任单位:市市场监管局、市公安局等市级相关单位,各区县政府、西咸新区管委会、各开发区管委会)
★ |
(三)推动提质增效,拓展政务服务多元化场景 |
10.增强线上线下帮办代办能力。依托“西安帮办”小程序,为老年人、残疾人等特殊群体提供陪同办、代理办、优先办等服务;依托“西安助企”小程序,在全市范围内为规上企业提供全流程、全生命周期的上门帮办代办服务。推行语音唤起、预约、咨询、辅导、办理和问答式引导等智能化服务,优化在线操作、材料上传、业务办理体验。在开发区、产业园区等实行项目帮办代办专班服务、专员跟进,推进项目全流程、企业全生命周期帮办代办服务。为有代办需求的重点建设项目提供审前辅导、审中协调、审后跟踪的全链条市区联动代办服务。(牵头单位:市行政审批局;责任单位:市发改委等市级相关单位,各区县政府、西咸新区管委会、各开发区管委会)
11.丰富公共服务供给。以场景应用驱动服务供给,优化提升公共教育、劳动就业、医疗卫生、养老服务、托育服务、住房保障、社会救助等领域公共服务。2024年底前,组织公用事业领域单位开展政务服务事项标准化梳理、优化办事流程等工作;按照“高效办成一件事”重点事项改革要求,梳理水电气网报装业务流程,整合优化报装“一张表单”,推行“一站式”集中服务。2025年底前,将服务事项办理纳入政务服务中心、接入一体化政务服务平台,实现水电气网热过户报装与不动产过户登记、投资建设审批等关联事项集成办理。(牵头单位:市行政审批局;责任单位:市发改委、市资源规划局、市城管执法局、市水务局、市教育局、市人社局、市卫生健康委、市民政局等市级相关单位,各区县政府、西咸新区管委会、各开发区管委会)
12.拓展增值服务内容。统筹行业协会、市场化专业服务机构和工信、司法、金融、人力、住建、科技、商务等部门涉企服务资源,依托线上线下政务服务渠道,在政策推荐、咨询、解读、申报等政策服务,公证、合规指导等法律服务,融资担保、产业基金对接、上市培育等金融服务,人才认定、住房安居、资金补助等人才服务,科技企业培育、产学研对接等科创服务,外贸资源对接、报关退税咨询、汇率避险指导等国际贸易服务领域,为企业提供优质衍生服务。2024年底前,在市政务服务中心设立企业综合服务专区,进驻相关服务,打造定制化、套餐式、模块化的涉企服务“一类事”场景。2025年底前,在市、区县(开发区)两级政务大厅实现企业综合服务专区全覆盖。(牵头单位:市行政审批局;责任单位:市委组织部、市地方金融管理局、市工信局、市财政局、市科技局、市司法局、市人社局、市商务局、市民政局、市住建局、市安居集团等市级相关单位,各区县政府、西咸新区管委会、各开发区管委会)
★ |
(四)强化数字赋能,提高政务服务智能化水平 |
13.充分发挥政务服务平台支撑作用。依托全国一体化政务服务平台打造政务服务线上线下总枢纽,使用国建、省建业务系统的市级部门按照“总对总”的原则,推动系统与一体化政务服务平台对接联通,实现条块系统融合互通。优化市一体化政务服务平台功能,加强公共应用支撑体系建设,提升统一的自然人和法人身份认证、跨域电子印章验签、办件调度、用户管理等支撑能力。推动全市政务服务平台事项标准统一、业务协同联动、服务同质高效,提升平台应用创新能力。(牵头单位:市行政审批局、市数据局;责任单位:市级各相关单位)
14.加强数据归集共享复用。完善政务数据共享责任清单机制,依托全国一体化政务服务平台数据共享枢纽,汇总政务数据共享需求,分批纳入数据共享责任清单和垂直管理信息系统对接清单,推动数据按需回流。依法依规共享使用政务数据,加强全流程安全管理,加大对涉及商业秘密、个人信息等数据的保护力度。以高频事项数据复用为重点,加强数据归集共享。2026年底前,推动数据资源编目率、数据资源归集率、数据资源共享率达到100%。(牵头单位:市数据局;责任单位:市级各相关单位,各区县政府、西咸新区管委会、各开发区管委会)
15.持续加强新技术全流程应用。按照成熟稳定、适度超前的原则,创新开展大数据、区块链、人工智能等新技术应用。统筹西安政务服务知识库、12345热线知识库和各单位自建知识库,构建全市统一的知识图谱。应用自然语言大模型等技术,提升线上智能客服的意图识别和精准回答能力,夯实智能咨询引导体系,实现智能问答、智能搜索、智能导办等服务。推动新技术在办事服务具体场景中的应用,优化重构申请条件、申报方式、受理模式、审核程序、发证方式、管理架构,探索推行人工智能双向赋能政务服务需求侧和供给侧,建设全渠道辅助申报、AI审批办件处理中心、AI审批执行中心,为企业群众提供智能预填、智能预审等服务,为工作人员提供智能辅助,实现智能填、智能审、智能办。2026年底前,实现西安市政务服务由人力服务型向人机交互型转变,由经验判断型向数据分析型转变。(牵头单位:市行政审批局;责任单位:市数据局等市级相关单位,各区县政府、西咸新区管委会、各开发区管委会)
16.完善政务服务地图应用。整合各类信息与服务,提供就近网点查看、办事预约、事项材料告知、在线申报预审、不见面办理等多终端办事指引服务,并按照统一规范接入国家政务服务平台“政务服务地图”专栏。2024年底前,建成并投入使用政务服务地图。(牵头单位:市行政审批局;责任单位:市数据局等市级相关单位,各区县政府、西咸新区管委会、各开发区管委会)
17.打造“i西安”城市服务品牌。全面升级“i西安”APP,打造面向市民和企业的城市综合服务总入口、面向公务人员的一体协同办公总枢纽,推进“i西安”平台与“互联网+监管”平台对接,全面提升政府履职效能和服务能力,实现掌上办事、掌上办公、掌上审批一体协同。(牵头单位:市数据局;责任单位:市行政审批局等市级相关单位,各区县政府、西咸新区管委会、各开发区管委会)
18.推动平台能力聚合。强化统一身份认证、统一数据共享、统一电子证照、统一公共支付等公共支撑能力,为政务服务提供制章、用章等服务。综合运用人脸识别、视频及语音识别、证照调用、电子印章(签名)、数据共享等数字化技术,破解政务服务线上线下融合难点堵点。支持在线预审、网上核验,提升网办支撑水平,促进各终端服务深度融合。(牵头单位:市数据局、市行政审批局;责任单位:市级各相关单位,各区县政府、西咸新区管委会、各开发区管委会)
19.强化安全运营运维。按照国家网络安全等级保护、数据安全、商用密码应用等法律法规要求,进一步完善网络安全工作体系,加强数据安全、业务安全、接入安全保障,及时排除网络安全风险隐患,确保网络和数据安全。(牵头单位:市数据局、市行政审批局;责任单位:市级各相关单位,各区县政府、西咸新区管委会、各开发区管委会)
★ |
(五)夯实工作基础,打造政务服务标准化体系 |
20.推进政务服务标准化建设。贯彻落实国家政务服务标准规范,推进线上线下政务服务运行标准化、服务供给规范化、企业和群众办事便利化。2025年底前,落实国家政务服务事项基本目录,推动同一政务服务事项受理条件、服务对象、办理流程、申请材料、法定办结时限等在全市范围内统一,实现无差别受理、同标准办理。(牵头单位:市行政审批局;责任单位:市级各相关单位,各区县政府、西咸新区管委会、各开发区管委会)
21.强化政务服务制度供给。发挥法治引领和保障作用,常态化清理和完善不相适应的行政规范性文件,强化相关业务领域制度保障,破解政务服务改革面临的政策制度障碍。完善数字化应用配套政策,保障电子证照和政务数据高效共享应用、电子档案单套归档等法律效力。(牵头单位:市司法局、市行政审批局、市档案局、市数据局;责任单位:市级各相关单位,各区县政府、西咸新区管委会、各开发区管委会)
22.健全政务服务工作体系。加强市、区(县、开发区)、街道(镇)、社区(村)四级政务服务体系建设,推动政务服务向基层延伸。加强政务服务队伍建设,创新政务服务人才引进、培养、选拔和评价机制,市级每半年组织开展不少于一次全市政务服务业务培训,壮大政务服务和数字化专业人才队伍。推进窗口从业人员职业化发展,强化业务培训、绩效考核和日常管理。2024年底前,开展政务服务技能竞赛活动和职业技能等级评定,实现市、区县(开发区)两级政务中心综合窗口工作人员全员持证上岗。(牵头单位:市行政审批局;责任单位:市人社局等市级相关单位,各区县政府、西咸新区管委会、各开发区管委会)
★ |
(六)坚持问题导向,健全政务服务体验提升机制 |
23.推进企业和群众诉求“一线应答”。深化“接诉即办”改革,健全企业群众诉求从受理、转办到跟踪、反馈评价、督办的全程工作机制。加强对办事堵点的数据分析研究,建立共性问题长效解决机制,实现处置一个问题、解决一类问题、优化一类服务,提高问题解决实效。聚焦企业最关心、最期盼、最困扰的热点诉求,完善热线“应答知识库”,探索企业诉求线上实时智能解答,推动破解问题关口前移、未诉先办。常态化组织开展“西商·市长面对面”政商座谈会和“一把手坐窗口、走流程、跟执法、处投诉”活动,推动企业群众诉求及时有效解决。推进市级12345平台与省级平台互联互通、与110、12315等各类热线对接联动、与“好差评”体系等渠道信息共享;进一步细化12345与110对接转办事项清单,提升非警务警情处置质效。(牵头单位:市数据局;责任单位:市公安局、市市场监管局等市级相关单位,各区县政府、西咸新区管委会、各开发区管委会)
24.建立健全办事堵点发现解决机制。邀请企业群众代表、专家学者测试使用政务服务新上线应用,将“四减一优”落实到使用环节。常态化开展“我陪群众走流程”“政务服务体验员”等活动,邀请企业和群众体验政务服务,组织政务服务部门负责同志走进政务大厅、登录办事平台,看政策“懂不懂”、流程“通不通”、服务“优不优”、体验“好不好”,推动服务流程优化、体验提升。对照政务服务效能提升评估反馈结果,针对存在问题分析形成原因,有针对性加以解决。(牵头单位:市行政审批局;责任单位:市级各相关单位,各区县政府、西咸新区管委会、各开发区管委会)
25.健全高频服务动态管理机制。聚焦与企业群众生产生活密切相关的高频办事需求,按照成熟一批、发布一批的工作原则,依托市一体化政务服务平台实施高频服务清单动态管理并定期发布,形成清单发布、应用建设、使用反馈、服务优化的闭环模式,将企业群众经常使用的高频服务打造成为“好用”“易用”的精品服务。(牵头单位:市行政审批局;责任单位:市级各相关单位,各区县政府、西咸新区管委会、各开发区管委会)
26.健全经验推广和服务宣传机制。加强政务服务创新先进做法总结提炼,常态化复制推广典型经验,鼓励区县(开发区)因地制宜探索创新,形成更多可复制、可推广的经验,促进互学互鉴,实现“一地创新、多地复用”。采取多种形式做好政务服务的政策解读和舆论引导,不断提升企业群众的获得感和满意度。(牵头单位:市行政审批局;责任单位:市级各相关单位,各区县政府、西咸新区管委会、各开发区管委会)
★ |
(七)坚持统筹推进,确保“高效办成一件事”任务落地见效 |
27.强化市级统筹。市政府办公厅牵头建立协调推进机制,每季度召开专题会议研究部署阶段性工作,协调解决“高效办成一件事”推进过程中的难点堵点问题。市行政审批局会同市数据局建立重点事项清单管理机制和“高效办成一件事”工作台账,实行每月调度,以月为节点进行精细化管理,完成一项,销号一项,定期通报“高效办成一件事”进展情况和存在问题。(牵头单位:市政府办公厅、市行政审批局、市数据局;责任单位:市级各相关单位,各区县政府、西咸新区管委会、各开发区管委会)
28.扎实推进落实。市行政审批局会同市数据局具体组织落实“高效办成一件事”工作重点事项清单和相关改革任务,定期评估进展情况;强化一体化政务服务平台建设和运营,落实运营运维团队并进行现场管理。市级牵头部门和责任部门建立“一事一组”协同配合工作机制,逐项制定工作方案,以“政务数据完全共享、事项要素标准统一、办理流程充分优化”为标准,精细化梳理服务事项的设定依据、受理条件、申请材料、办结时限、收费标准、办理结果等要素,编制集成办理工作指引、办事指南和操作规程。加强对区县(开发区)的工作指导和业务支持,协调解决在工作推进中的堵点问题,制定以旬保月、以月保季、以季保年的指标控制体系,确保改革任务按时保质完成。(牵头单位:市行政审批局、市数据局;责任单位:市级各相关单位,各区县政府、西咸新区管委会、各开发区管委会)
29.积极先行先试。市行政审批局按照陕西省“高效办成一件事”试点安排,科学选取2~3个条件不同的区县(开发区)进行先行先试,组织指导市级政务服务大厅和未央区、雁塔区按时限按要求完成国家示范点部署任务。推进过程中要借鉴先进地区改革创新经验,因地制宜大胆探索,梳理总结工作成效,形成一批在全国、全省范围内可复制、可推广的改革举措,及时固化行之有效并可长期坚持的创新做法。(牵头单位:市行政审批局;责任单位:市级各相关单位,各区县政府、西咸新区管委会、各开发区管委会)
三、工作要求
(一)加强组织领导。市级各相关单位和各区县、西咸新区、各开发区要加强统筹协调和组织领导,结合深化全省“三个年”活动要求,聚焦问题抓提升、优化体验抓提升、强化支撑抓提升、完善制度抓提升,围绕“高效办成一件事”合力攻坚,抓好督促落实。
(二)注重协同推进。市级各相关单位和各区县、开发区要加强横向协同、纵向联动,压实工作责任,细化措施办法,切实推动各项改革任务落实落地。围绕“高效办成一件事”重点事项,明确目标任务、改革措施和职责分工,推动政务服务持续提质增效。
(三)深化改革创新。市级各相关单位和各区县、开发区要坚持从实际出发,立足行业和区域特点改革创新、大胆探索,积极争取更多国家、省级改革试点,以点带面形成集中攻坚的有利态势。及时总结“高效办成一件事”工作中的经验做法,多渠道、多维度、全方位开展宣传推广,让更多企业和群众知晓政策,营造浓厚氛围。
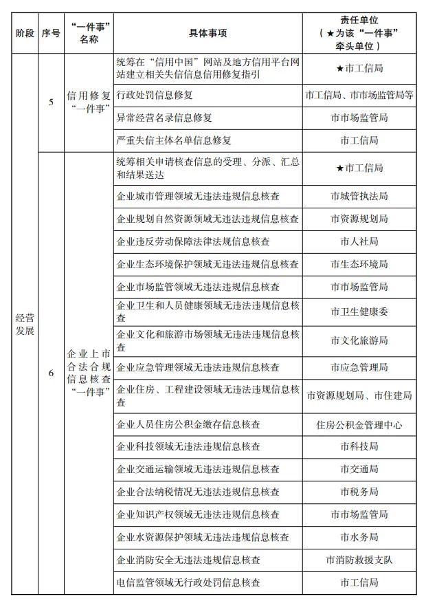
附件:
1.西安市“高效办成一件事”2024年度重点事项清单(第一批)
2.西安市“高效办成一件事”2024年度重点事项清单(第二批)
3.西安市“高效办成一件事”2024年度主题服务场景








