


原标题:12名小学生“较真”六级台阶,学校决定让他们放手干
元旦假期结束,武汉英中小学部的师生们发现,教学楼连廊处的六级台阶上,稳稳架起了两道可移动坡道,轮椅、餐车从此畅通无阻。这道“解忧坡道”的诞生,源自该校12名六年级学生的一封申请书。这份带着测量数据和设计草图的提案,不仅让校方拍板支持,更在校园里掀起了一场由学生主导、师生同心的无障碍变革。

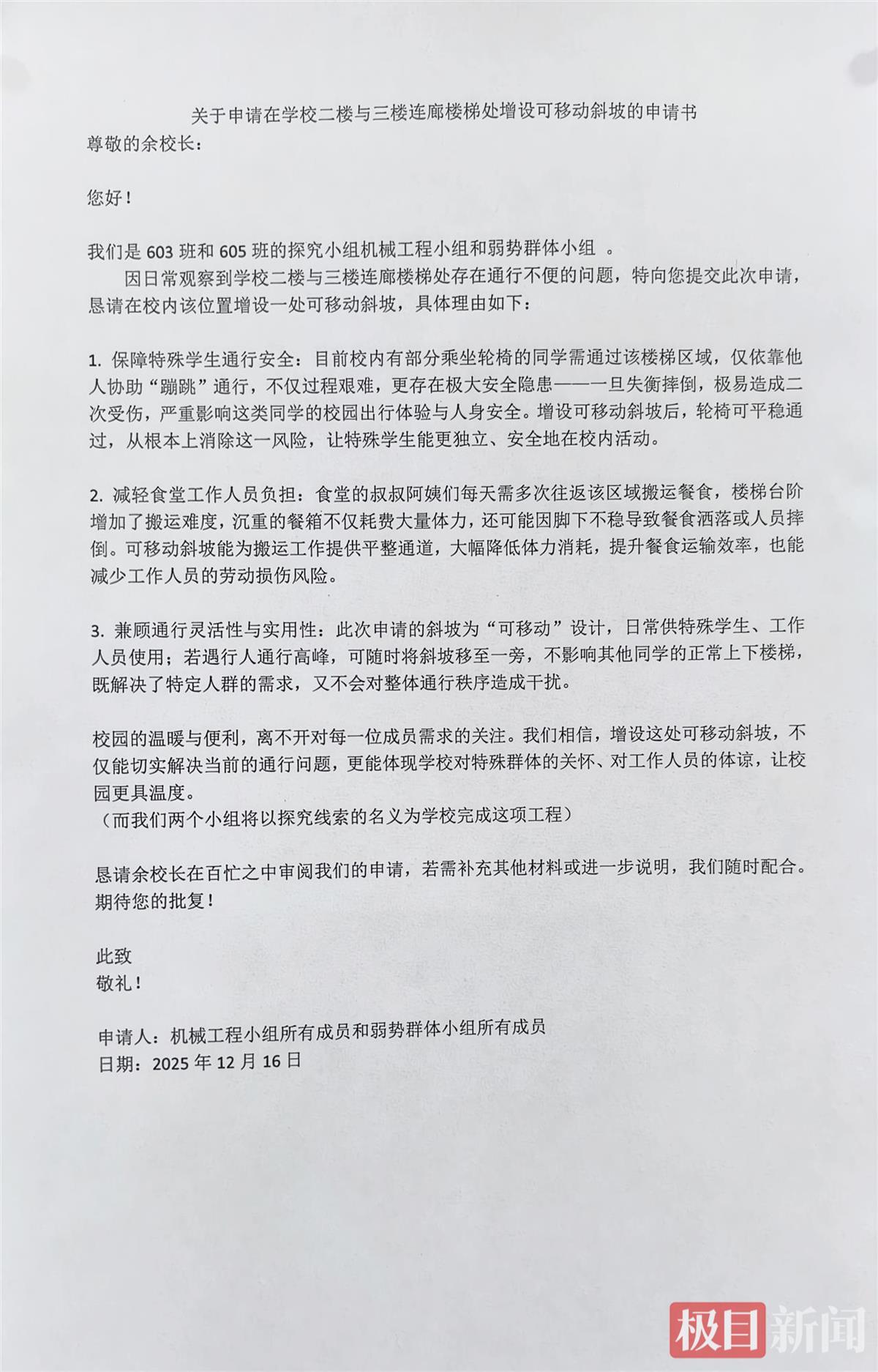
学生写的申请书
六级台阶引发学生连环思考
“食堂叔叔阿姨们每天多次往返该区域搬运餐食,不仅耗费体力,还可能导致餐食洒落或人员摔倒;受伤学生得在他人协助下‘蹦跳’通行,我们恳请在校内该位置增设一处可移动斜坡……”申请书上,学生们提议改造的区域,分别位于学校教学楼二楼和三楼的连廊处。该区域因楼层错位形成高度落差,专门设置了六级台阶用于通行衔接。

学校连廊处的六级台阶引发学生思考
“那六级台阶看着不高,大约80厘米,但对一部分师生来说却像一道‘天堑’。”六年级(5)班学生曹田熹悦偶然发现,班里同学意外骨折后,坐着轮椅在连廊前犯了难——若要通行,必须由一名同学抬轮椅,受伤同学拄着拐杖蹦上台阶,再合力把轮椅搬上去,全程小心翼翼。
更让学生们揪心的是食堂工作人员的日常工作。“师傅们每天要抬着三四箱餐食,得三个人合力才能把餐车抬过台阶,冬天地面滑,好几次都差点摔倒。”六年级(3)班学生马悦桐补充道。两人的观察与思考,很快引发了各自所在探究小组成员的共鸣。

食堂师傅抬着餐食箱经过连廊台阶
项目指导老师闻笛告诉极目新闻记者,这场关注源于六年级的探究课程。在“科技如何助力弱势群体”的主题引导下,学生们原本在调研校外盲道、坡道的使用痛点,而校园连廊出现的通行难题,让同学们决定将探究“落地”到身边。
小组成员到连廊观察记录,运用课本里的测量知识,反复核对台阶的高度与宽度,还走访采访10多位师生,对照网上查到的《无障碍设计规范》条款,提出“可移动折叠坡道”的初步构想,并核算改造成本、对比厂家报价。他们还梳理出“坡度太陡易打滑”“固定坡道影响通行”等核心问题,最终形成那份恳切翔实的申请书。


学生的测量和设计图稿
“孩子们的细致和同理心,真的让我特别感动。”校长余蕾坦言,“他们这份探究精神和解决问题的行动力,值得好好鼓励。”
师生携手优化无障碍通道
收到学生联名申请书的当天,学校便召集行政、工程部门召开会议。学生们在申请书中的严谨表述和切实思考,让校方下定决心支持这场“学生主导的变革”。
整个改造过程,学校没有直接包办,而是由学生主导。行政教师参与讨论和方案优化,工程老师带着学生重新勘测现场,指出最初设计的坡度超过安全标准,容易导致轮椅倒滑,建议调整为更安全的坡度;行政老师引导学生查阅资料,最终确定“分两段折叠、带滑轮可移动”的方案——既满足轮椅和餐车通行需求,不用时可折叠收纳,不影响其他师生正常上下楼。
“老师没有否定我们的想法,反而陪着我们试错修正,帮我们把想法变成了现实。”小组成员吕幂萱说。


师生沟通改造方案
师生携手改造的行动,也吸引了食堂师傅张波的注意。“我们每天要送四次餐到各班教室,每次得搬运四百斤左右的餐食,特别费力。时间长了,有师傅反映搬完腰酸背疼。这些细节能被孩子们看在眼里、动手改造,真的太有心了,感谢孩子们!”
元旦假期,这座由4块可移动木板搭建而成的无障碍坡道已正式投入使用,成为校园里一道暖心风景线。坡道主体总长约2米、厚约0.3米,下方配有契合楼梯的棱柱结构,确保了装置的稳定性。
更让学生们惊喜的是,他们的建议被纳入新校区规划——新校区将开展更详细的排查,提前考虑无障碍通行的需求,完善好无障碍设施,卫生间也会按无障碍标准改造,让大家通行更方便。“原本只想解决眼前的台阶问题,没想到能让更多人受益。”曹田熹悦笑着说。

改造后的移动坡道已投入使用
校长余蕾表示,从发现问题到动手实践,改造过程中学生们不仅运用机械工程、法律规范等知识解决了现实难题,更培养了同理心与行动力。而学校的角色,就是守护这份少年初心,让每个孩子都相信,哪怕是小小的声音,只要饱含善意与思考,就有可能引发改变。
对此,全国教育系统先进工作者、全国优秀教师、湖北省武昌实验小学校长张基广表示,这些小学生的做法值得肯定,他们脑中的“问号”是解决问题的源泉,这种宝贵的问题意识需要呵护;而发现问题后主动想办法为自己和他人破题的主人翁精神,以及从小展现对集体、他人的责任感,更是未来成为合格社会公民的重要基石。他还表示,学校的回应同样可贵,充分尊重学生主体地位,保护其问题意识与行动意愿,让学生以“小主人”身份参与校园治理,而非仅靠校方单方面决策,既践行了民主治校理念,更给学生上了一堂生动的责任与实践教育课。